電力制御

負荷機器

照明開発(17) 焦電型赤外線人感センサ

センサライトの人感センサに使われているあれです。日本ではパナのNaPiOn(ナピオン)という商品が品質が良く有名なのだが、いかんせん高価だ。1モジュールで1000円以上する。いまどき、1000円も出せば、ホームセンタの特売の時にはちょっとし...
プログラミング

DCDCコン開発(58) 敗北感満載で週末終了・・・・

昨日は、もいっこ、大きなバグが取れた。先に説明した移動平均のロジックで、測定値が異常値となり緊急停止し、異常値が正常に戻って再開する際、移動平均を計算する配列に前の値が残ったまま移動平均の計算を再開すると、残っている値に新しい値が加算され、...
プログラミング

DCDCコン開発(57) タフな虫取り

庭のさくらんぼの木にイラガの毛虫が付いて、退治にたいへんな思いをしました。イラガというのは繭が小さいウズラの卵みたいな見栄えをしていて、幼虫は緑でフラクタル型のとげとげがはえています。このとげに毒を持っていて、皮膚の柔らかいところに触れたり...
プログラミング

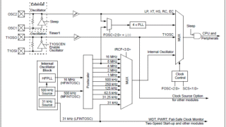
DCDCコン開発(56) 気持ち悪いので不具合解析してみた

昨日の1ビットの設定ミスによる挙動不審は解決したのだけど、なぜ、あのような不可解な現象が起きたのか、放っておくのも気持ち悪いので、原因を解析してみた。PIC16F1823のデータシートを再度熟読。不具合の原因が特定できた。ただし、発生した現...
プログラミング

DCDCコン開発(55) ブレッドボードに逆戻り

本番機向けに、太陽光パネルのMPPT制御のみにロジックをスリム化するようプログラムを大幅に変更したのだけど、甘かった。。。。本番機用のボードのLED点滅パタンで状態を表示するだけだと、電圧測定値が何かおかしいところまでは突きとめられたのだが...
プログラミング

DCDCコン開発(54) TMR0割込み判定のノウハウ

写真は、夕方暗くなってきて、発電がほとんど停まりかけの時の状態。暗闇に白色LEDと緑色LEDがきれい。部品を乗せたオーダーメイドのDCDCコンバータを太陽光パネルに繋いで調整開始。表示を液晶パネルからLEDに変更したのだけど、先ずは、きちん...
回路設計

DCDCコン開発(53) 本番用動作確認DCDCコンバータボード

薄膜型太陽光パネルNexPowerNT-145AX用DC-DCダウンコンバータのオーダーメイド基板に部品を乗せた。動作確認をとりながら少しずつ乗せていったので、時間がかかってしまった。最初は、電源の動作確認で、FETドライバ用12Vがきちん...
プログラミング

DCDCコン開発(52) バグ解析について

プログラムのバグは、直ってしまえばそれでハッピーなのだが、バグによる現象を解析しておくと、次回に似たような現象に出会ったときにその原因の特定に役立つというメリットがある。余裕のあるときには、きちんと検証しておくと、スキルアップにつながるはず...
プログラミング

DCDCコン開発(51) またやってしまった。同じミス再び

PICKit3でデバッグ環境ができたので、ほいほいと進展すると思いきや、またまたケアレスミスで、バグ取りに苦労してしまった。今までは、挙動をできるだけ詳細に把握するため、表示情報量の多い液晶ディスプレイ(LCD)に動作モードや電圧測定値など...
プログラミング

DCDCコン開発(50) 入力専用ポートを出力に使う

組込用マイコンPICは、なかなかの優れもの。この写真はPIC12F1822というミッドレンジクラスでアキバの秋月で¥80という超安価で手に入るものにもかかわらず、10ビットAD変換を始め、PWM、I2Cなど、機能盛りだくさん。しかも、内部ク...
調達

基板製造(6) DCDCコンバータ基板到着

無事に予定通り、本日小包が到着した。最初の配達では、留守だったので、一度持ち帰り、夕方に再配達されたこともトレースシステムで確認できた。帰宅後、テープでぐるぐる巻にされた小包を開いてみると、まるで既製品のような基板が6枚出てきました。え??...
機材ツール

基板製造(1) プリント基板設計にトライ

ここしばらくは、いろいろとやらなければならないことがあり、あまり取組むことができなかった。お盆の行事も滞りなく済ませて、ようやく少し時間の余裕ができたので、久しぶりに再開。CPUや電流センサ用の安定な5V直流電源をどうやればうまく作れるか、...