新しいμMPPT回路の実験機をパネルに設置してしばらく発電の様子を観察した。結果、十分に電力を引き出すことができなかった。ゲートパルスのデューティ比を80%程度になるように回路を組んだのだが、80%では十分ではなく90%程度までパルス幅を増やさなければならないことが原因のようだ。
しかし、トランジスタ2個による発振回路では90%を実現することが少々困難であり、最終的にはCPUを使わない安価な回路での実現は断念。
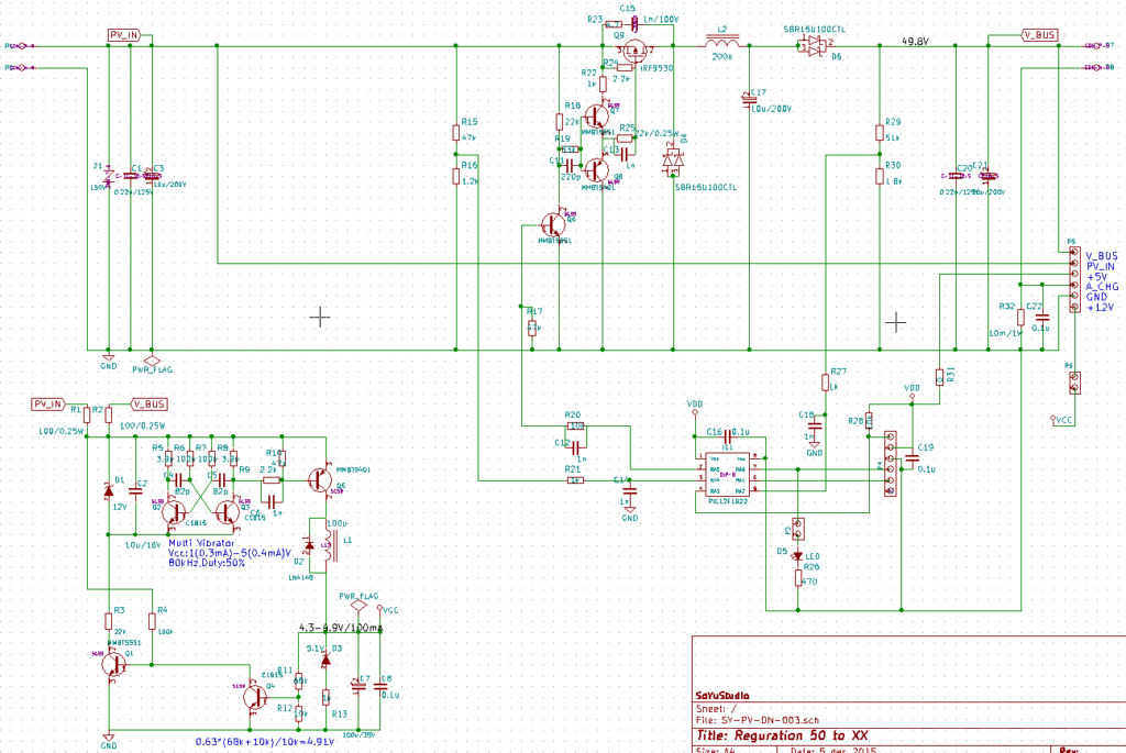
ただ、これまでの実験が無駄になったわけではない。80VからCPU駆動の5Vを作る回路には苦労してたが、幸い、トランジスタによる非安定マルチバイブレータを利用してDCDCコンバータを構成することで安定的な電圧を得ることができるようになった。
今回のμMPPTでは、電圧測定は入力と出力の2か所。電流はパネルの最大出力でも数Aと頭打ちになるため、特に監視することはやめて、回路の簡略化を行った。動作状態はLEDの点滅によって分かるようにした。

さっそく、パネルに設置して動作検証に入る。出力電流は最大3A程度でありパネルの仕様通りの出力が得られることを確認した。
MosFETはPchを使い、ドライブ回路はディスクリートで組み、コストダウンを行った。
結果、回路図は以下の通りに。

入力電圧と出力電圧を測定している抵抗は1%精度のものを利用する必要がある。
PIC12F1822を利用しているので、当然プログラムがなければ動かない。5年間のノウハウを漏れなく盛り込んだものなので、ソースコード非公開はご理解いただきた。が、実証結果が良ければ基板を起こす予定であり、基板とともにプログラムを焼いたPICは提供する予定だ。


