ちょっといつもと趣向を変えて、小物の開発についてレポートしよう。

うさぎライトを娘が所持している。誰かからのプレゼントでいただいたらしい。ご多分に漏れず、中国製。電源がごつい。

今時こんなぶっといACケーブルなんて見かけない。さらに、見慣れないボックスが2個もついている。
このライトにスイッチがないものだから使いづらい、と娘よりスイッチ追加の指令が下った。
電源ラインにコードスイッチを挟めば終わりなのがだ、それではスマートでない太コードや中間の邪魔なボックスはなくならない。もうちっとスマートにしてやろうと画策。
だいたいLEDライトなんだから、コンパクトなACアダプタに交換すれば簡単だ。そこで、電源の仕様を確認。
黒いボックスはトランスのようだ。AC100VをAC24Vに変換している模様。ならば、左の小ぶりのボックスは何の表示もないが、AC/DCコンバータだろう。5VAだから5VA/24V=208mAということで、DC24V250mAのACアダプタに交換し、コードスイッチを付ければおしまいのはず。念のため、本体に供給されているコードの電圧をテスターで測ると予測通りDC24Vと表示された。
いつもの秋月電子で24V0.5AのACアダプタを調達。さっそく、AC/DCボックスの先でコードを切ってACアダプタに接続。。。。点かない。。。。??????
そんなわけは・・・・コードの接続を確認して、リトライ。。。。やはり点かない。秋月のアダプタの初期不良か?アダプタの出力を測定すると、DC23.8Vが出ている。
いじっている間にライトの方を壊してしまったか???娘の怒る顔が脳裏をかすめる。。。
元のAC/DCボックスにコードを接続すると、何もなかったように点灯する。
一体何が起こっているのか???
オシロスコープでAC/DCボックスの出力波形を確認すると。。。。!!!!!

なんじゃこりゃ。ダイオードブリッジを介しただけの全波整流波形ではないか。ピークが32V程度出ている。ということは、DC24Vでは光らない可能性が考えられる。念のため、ライトに供給する電圧をDC電源で徐々に上げていくと、27V程度から明るくなり始めることを確認。
むむむむ。。。。やられたか。。。。中国製品恐るべし。まさか、こんな仕様となっていようとは予測だにしなかった。
ならば、32VのACアダプタで電力共有すれば点灯できるはず。。。が、32VのACアダプタがない。。。。
娘に安請け合いしてしまった手前、後には引けない。24VのACアダプタも無駄にしてはもったいない。
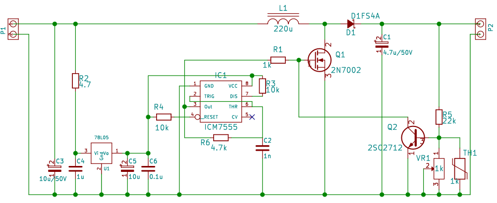
ということで、24V/32V-DCDCアップコンバータを作ることに。
ちょいちょいと回路図設計。こんな感じででっち上げ。

試作用基板上に作成。ちょっと美しくないが、まぁ許していただこう。

ケースに組み込んで、スイッチを付けて、無事に点灯に成功。


父のことをちょっとは見直してくれればうれしいのだが。。。。


