部材素材

回路設計

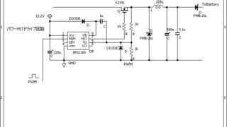
DCDCコン開発(59) スイッチングドライブ回路の再調整

オーダーメイドの基板に部品を載せてDC-DCコンバータを調整中。ソフト的な諸々の対策については別途レポートするとして、今日は今直面しているスイッチングの問題点。基板を起す前の試作機では、ハイサイドのスイッチングにNchMOS-FETとして東...
負荷機器

照明開発(17) 焦電型赤外線人感センサ

センサライトの人感センサに使われているあれです。日本ではパナのNaPiOn(ナピオン)という商品が品質が良く有名なのだが、いかんせん高価だ。1モジュールで1000円以上する。いまどき、1000円も出せば、ホームセンタの特売の時にはちょっとし...
部材素材

在庫管理について

これまで、必要な度にパーツを買足してきたのだけど、必要数プラスαとか、ついでにとかで余分に買った物も多い。アップコンバータ用のFETドライバを買おうと思って過去のリストを調べたら、今年の初めに既に買ってあったことが判明。在庫をきちんと管理し...
プログラミング

DCDCコン開発(50) 入力専用ポートを出力に使う

組込用マイコンPICは、なかなかの優れもの。この写真はPIC12F1822というミッドレンジクラスでアキバの秋月で¥80という超安価で手に入るものにもかかわらず、10ビットAD変換を始め、PWM、I2Cなど、機能盛りだくさん。しかも、内部ク...
回路設計

DCDCコン開発(49) ロジック及びMOSFETドライバ用電源

これまでに、PICと電流センサ用の5V-DC、MOSFETドライバ用の12V-DC電源の効率的な作成について、色々と検討してきた。簡易なDCDCコンバータとしてLMC555タイマICを利用したもので完璧!と思って、いろいろと試してみたところ...
負荷機器

照明開発(11) LED照明実験

さっそく、チップLEDをアルミのLEDユニット基板に取りつけて光らせてみよう。特に左のチップは3×1.4mmと極小サイズ。ピンセットでつまんで半田ごてを当てて、ちょっと曲ったから直そうとしたら無残にも2つに割れてしまった。。。オーマイガ!な...
負荷機器

照明開発(10) エコ照明検討開始

LED照明の設計を始めようと思い、勉強を開始。私のLED知識なんて、中村さんが青色LEDを発明する以前のまま止っているので、最新デバイスを含めてきちんと勉強しなければならない。ちょっと調べてみると、チップLEDなる代物がずいぶんと出回ってお...
調達

DCDCコン開発(44) OSコン直輸入

日本ではディスコンになったOSコンはなかなか手に入らない。アキバであちこち探してもようやくひとつのショップで売ってるのが見つかっただけ。しかも、たった5種類だけ。ネットではいくつか見つかったが、1個200円とかする。User comment...
部材素材

DCDCコン開発(43) OSコンは電源ノイズの救世主か!?

この週末はお天気がイマイチだったので、パワコン開発はお休みでした。電源ラインのノイズを除くために、高周波特性の良いコンデンサを調べていたら、サンヨー(今はパナソニック)のOSコンデンサと言うものがあることがわかった。オーディオマニアの間では...
回路設計

DCDCコン開発(40) ノイズ対策は永遠か???

電源ラインにインダクタはさんだりコンデンサはさんだり、色々と試しつつお勉強してみた。パスコンなんて0.1~1μFのものを適当にはさんでやればいいっしょ・・・ってないい加減な感覚しか持ってなかったのだけど、そんなことやっても、ぜんぜん改善しな...
回路設計

DCDCコン開発(39) 電源ラインノイズとの戦いの幕開け

ここのところ、息子の受験のおかげで、終末も落着いて作業をすることができなかったのだが、今日は天気も良いので、久しぶりに工作工作。。。。(太陽光パネルの発電がないと実験できないので、天気の良いというのはたいへん重要なファクターなのだ)MOSF...
回路設計

DCDCコン開発(38) FETゲートドライバICによるドライブ回路

ダウン(電圧降下)コンバータのハイサイドスイッチは、ゲート電圧の制御のしやすさから、今までPchFETを使っていたが、ドライバICを入手したので、性能が良くて安価なNchFETに変えて、動作検証をしている。ドライバの出力は、立上がり立下がり...